
3月4日J9官网,针对好意思对我居品再次加征10%关税,中方实践反制。

在谭主看来,这些反制四肢,既坚决、也精确。
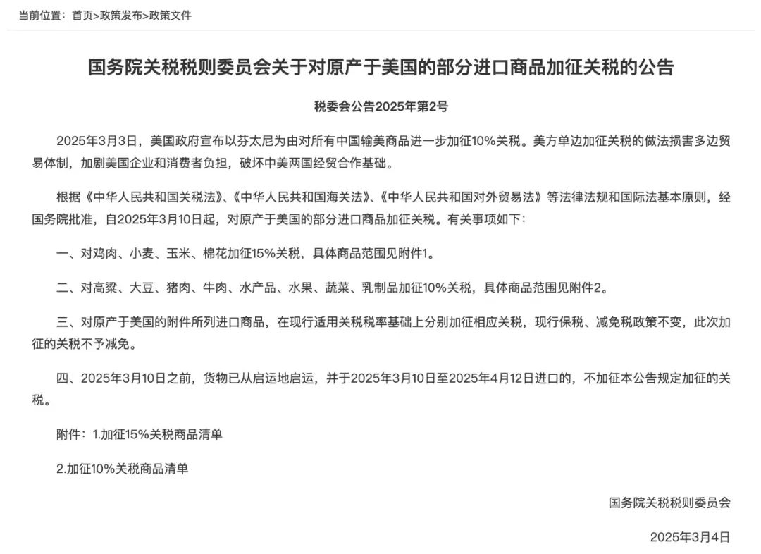
不错看到,此次对好意思加征关税的领域,围聚在农居品。关于中好意思农居品生意的颠倒性,一句话就不错详细:
中国事全球最大的农居品入口国,好意思国事全球最大的农居品出口国。
中国,是好意思国农居品第一大出口地点地,占好意思农居品总出口近1/5。凭证好意思国农业部发布的数据:
2024年,中国事好意思国大豆第一大出口阛阓
2024年,中国事好意思国牛肉第三大出口阛阓
2024年,中国事好意思国猪肉第三大出口阛阓
2024年,中国事好意思国乳成品第三大出口阛阓
2024年,中国事好意思国小麦第四大出口阛阓
……
这其中,最具代表性的,就是大豆。
好意思国事大豆坐蓐大国,其国内破钞量有限,有一半左右的产量依赖出口海外阛阓。关于中国来说,跟着咱们畜牧业的发展,咱们对大豆的需求也在握住增长。
正本,中好意思在大豆生意上具有高度互补性,而2018年以来好意思方挑起的对华生意摩擦一经约束了这种互补性。
好意思国大豆占中国大豆入口的份额已从2016年的40%骤降至2024的22.8%。
另一个事实是,大豆等农居品的可替代性很强。上一轮中好意思生意摩擦后,中国赶快扩大了自巴西等地的入口,中国农居品入口愈增多元。
得克萨斯州的农业专员希德·米勒就暗示:“咱们让巴西、阿根廷、澳大利亚和新西兰以过甚他系数东谈主齐击败了咱们。”
即便受到了上一轮中好意思生意摩擦的影响,现时,农居品出口在好意思对华出口中仍占据迫切地位。
专科东谈主士告诉谭主,中方的四肢标明,要是好意思方一意孤行,将关税法式强加在中方头上,中国必将坚决反制、陪同到底,好意思方必将付出代价,搬起石头砸我方的脚。
事实上,凭证好意思中生意寰宇委员会发布的数据,对华农业和畜牧业出口为好意思国提供的功绩岗亭远超其他行业。2022年时,这些出口撑合手了约莫21万个功绩岗亭。
一朝中国加征反制关税,意味着这些行业齐将受到冲击。
即就是不洽商中方的反制法式,光是对华加征关税这一件事,就会让好意思国企业和破钞者头疼不已。
好意思中生意寰宇委员会就申饬称,征收关税将伤害好意思国公司、破钞者和农民。寰宇零卖集会会也申饬称,好意思国东谈主将被动为家居用品支付更高的价钱。
历史老是通常的。
95年前,好意思国总统赫伯特·胡佛不顾1000多名经济学家的反对,文书对2万多种商品加征入口关税。随后,好意思国的关税水平急剧蹿升。效果从1929年到1932年,好意思国的外贸鸿沟萎缩了三分之二。
这一次,也有好意思国机构作念了测算。凭证耶鲁大学预算实验室的筹办效果,若对华20%关税和对加、墨25%关税落地,好意思国平均关税税率将大幅训诫7个百分点至约10%,达到1943年以来最高水平。
在这么的情况下,本年好意思施行GDP增速将因此下跌0.6个百分点,永恒看好意思施行GDP总量将稀奇减少0.3%-0.4%,至极于每年长久性蚀本800亿-1100亿好意思元。短期内好意思国物价水平将高涨1%-1.2%,至极于每个家庭平均每年稀奇蚀本1600-2000好意思元。
往日几十年间,得益于中好意思经贸合营,好意思国企业界收成了高大利益,好意思国平凡环球也获得了切实自制。现时,他们的利益受到了毁伤,职守只可十足由好意思国政府承担。
现在,中方一经文书,活着贸组织追加告状好意思方。
2018年,好意思国对华加征301关税后,中国向世贸组织告状,巨匠组明确裁决好意思国301关税违背世贸组织规章。
本年2月,中方活着贸组织就好意思国对华居品加征10%关税法式拿告状讼。这一次,中方决定追加告状。
不错看到,好意思方罔顾世贸组织规章,在本身四肢被裁定为作歹的情况下,一意孤行、一错再错。
中方则鉴定调养世贸组织规章,鉴定调养本身刚直正当权利。
中方鉴定领受了四肢,对将来也作念好了准备。